Эффективная вакансия
Версия 6.1 от Мария Дужая на 2025/11/25 10:53
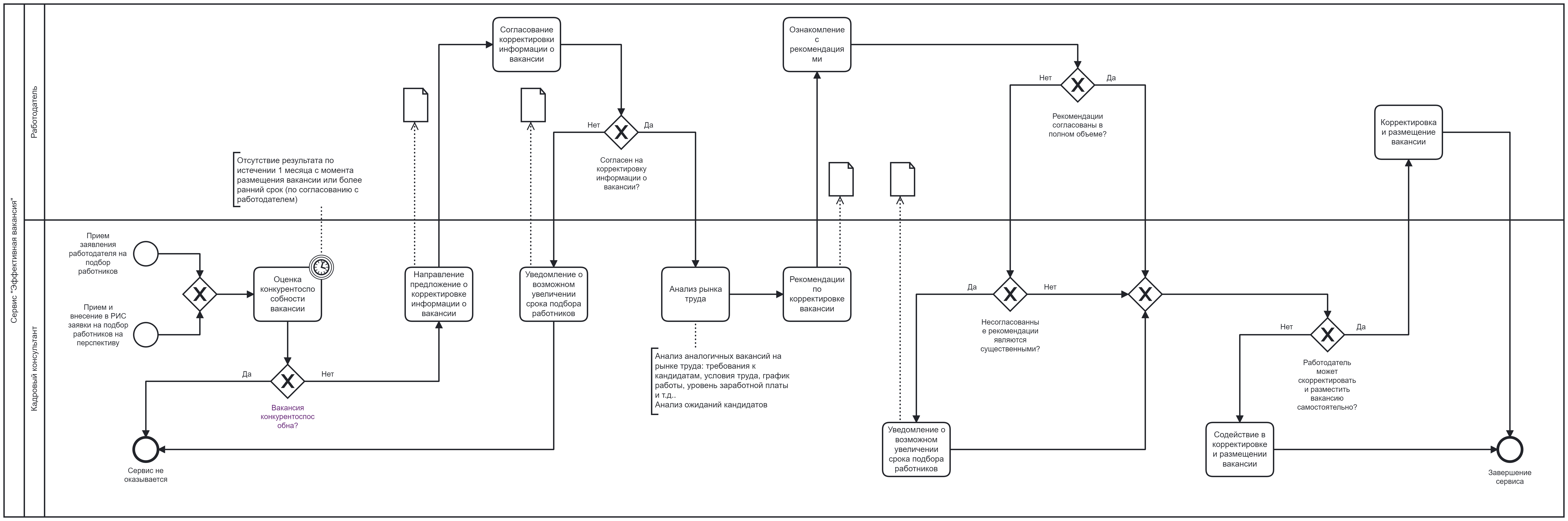
Рекомендуемый порядок реализации сервиса «Эффективная вакансия» при осуществлении полномочия в сфере занятости населения по оказанию государственной услуги содействия работодателям в подборе необходимых работников, а также в рамках оказания сервиса «Подбор работников на перспективу»
Схема "Анализ конкурентоспособности вакансии"

Технокарта "Эффективная вакансия"