Сервис по организации временной занятости по договорам гражданско-правового характера "Подработка"
Версия 25.1 от Мария Дужая на 2025/11/25 08:17
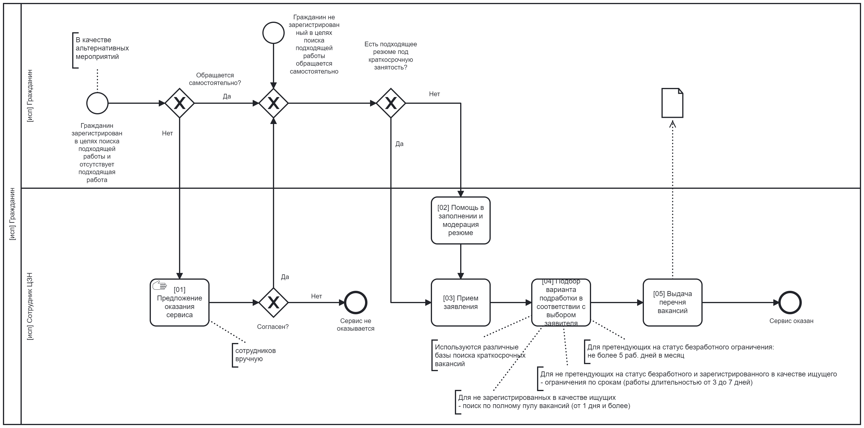
Рекомендуемый порядок реализации сервиса «Подработка» при осуществлении полномочия в сфере занятости населения по оказанию государственной услуги содействия гражданам в поиске подходящей работы
Схема "Подработка"

Технокарта "Подработка"
Карточка "Подработка"
Презентация "Подработка"
Лифлет "Подработка"