Сопровождение инвалидов
Редактировал(а) Мария Дужая 2025/11/21 13:38
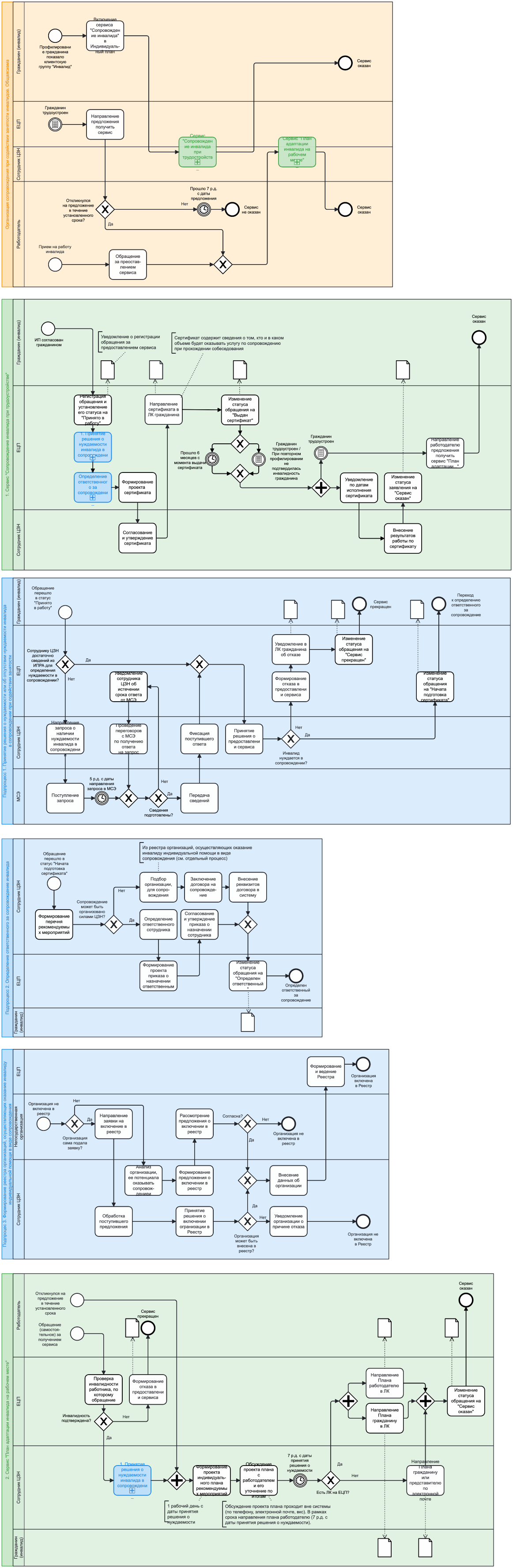
Содержание раздела:
- Вебинар "Реализация процессов оказания сервиса на ЕЦП "Работа в России"
- Вебинар "Ведение Реестра негосударственных организаций"
- Схема "Сопровождение инвалидов 20.10.2024"
- Приказ Министерства труда и социальной защиты Российской Федерации от 12 декабря 2024 г. N 692н "Об утверждении Стандарта деятельности по осуществлению полномочия в сфере занятости населения по организации сопровождения при содействии занятости инвалидов"
Вебинар "Реализация процессов оказания сервиса на ЕЦП "Работа в России"
Вебинар "Ведение Реестра негосударственных организаций"
Схема "Сопровождение инвалидов 20.10.2024"
