Эффективная вакансия
Редактировал(а) Мария Дужая 2025/11/25 10:53
- Рекомендуемый порядок реализации сервиса «Эффективная вакансия» при осуществлении полномочия в сфере занятости населения по оказанию государственной услуги содействия работодателям в подборе необходимых работников, а также в рамках оказания сервиса «Подбор работников на перспективу»
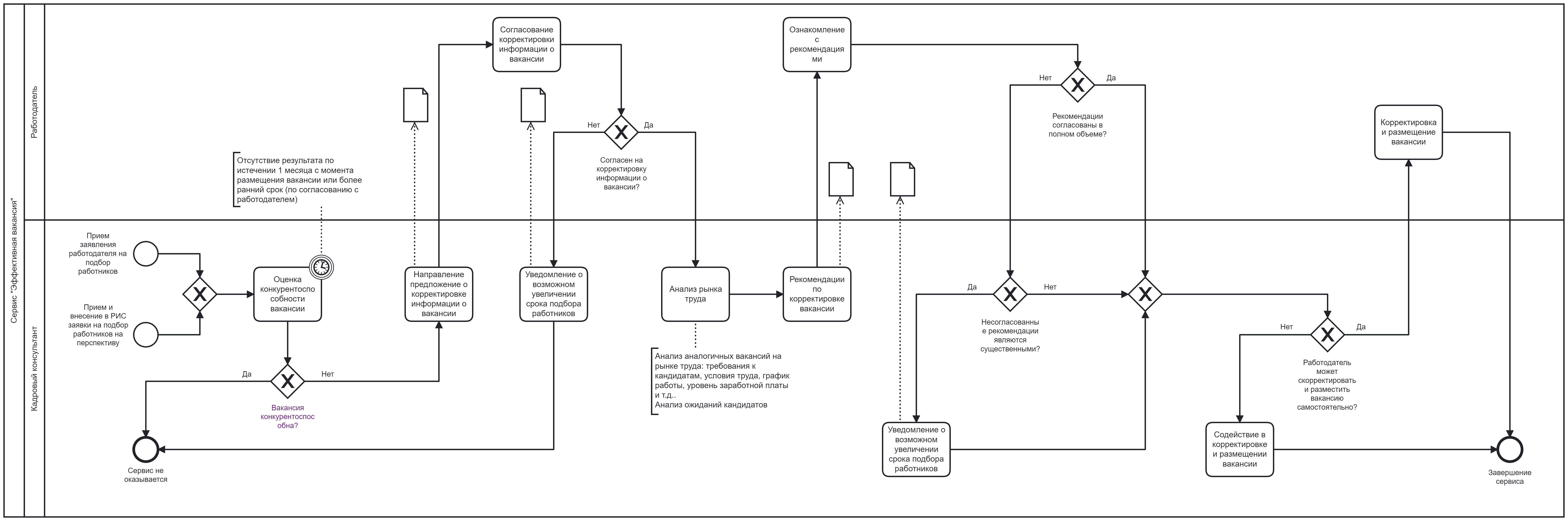
- Схема "Анализ конкурентоспособности вакансии"
- Технокарта "Эффективная вакансия"
- Карточка "Эффективная вакансия"
- Презентация "Эффективная вакансия"
Рекомендуемый порядок реализации сервиса «Эффективная вакансия» при осуществлении полномочия в сфере занятости населения по оказанию государственной услуги содействия работодателям в подборе необходимых работников, а также в рамках оказания сервиса «Подбор работников на перспективу»
Схема "Анализ конкурентоспособности вакансии"

Технокарта "Эффективная вакансия"
Карточка "Эффективная вакансия"
Презентация "Эффективная вакансия"
Информационная карта сервиса №1 «Эффективная вакансия»