Сервис по организации временной занятости по договорам гражданско-правового характера "Подработка"
Редактировал(а) Мария Дужая 2025/11/25 08:20
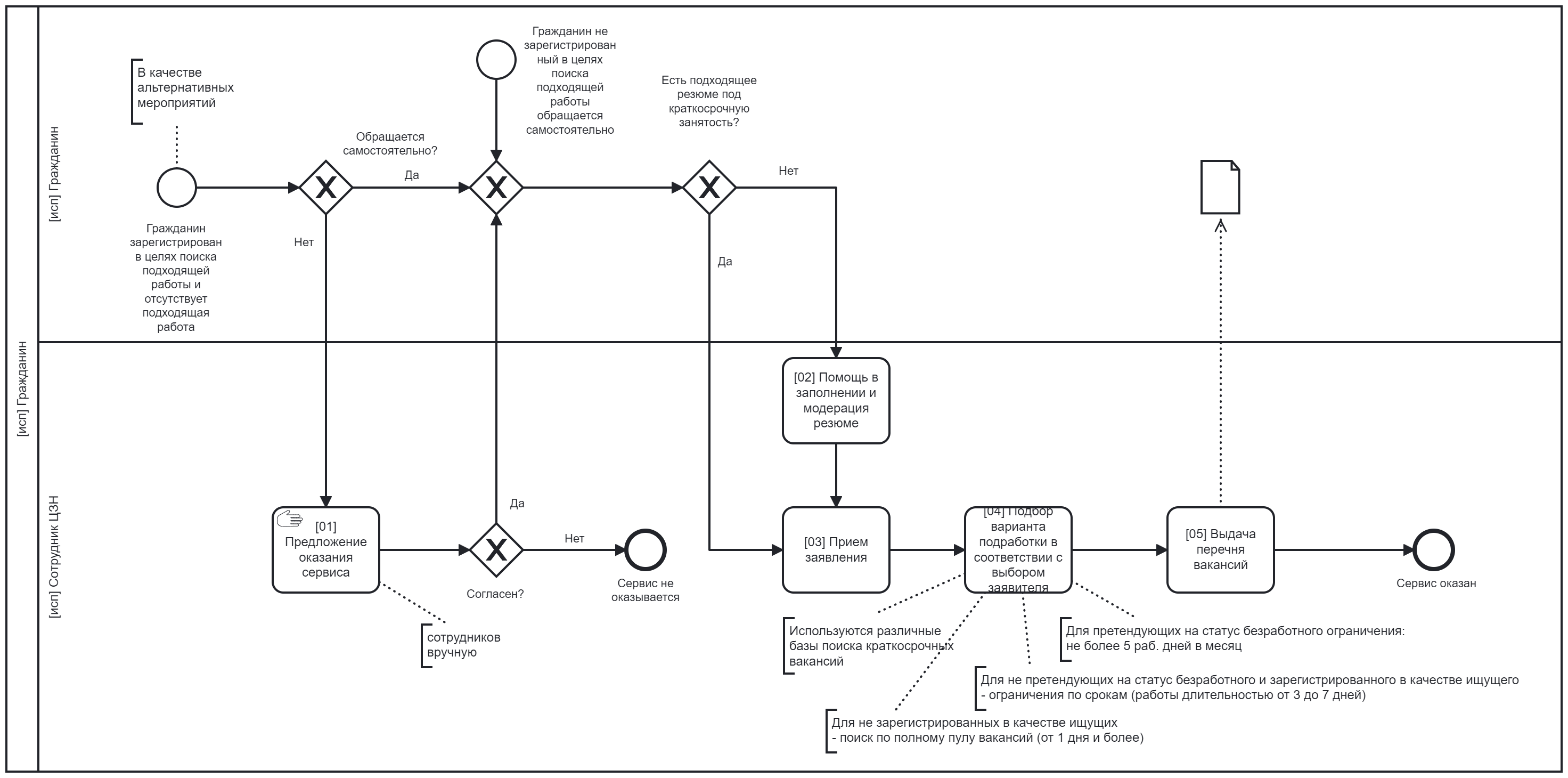
- Рекомендуемый порядок реализации сервиса «Подработка» при осуществлении полномочия в сфере занятости населения по оказанию государственной услуги содействия гражданам в поиске подходящей работы
- Схема "Подработка"
- Технокарта "Подработка"
- Карточка "Подработка"
- Презентация "Подработка"
- Лифлет "Подработка"
- Информационная карточка "Подработка"
Рекомендуемый порядок реализации сервиса «Подработка» при осуществлении полномочия в сфере занятости населения по оказанию государственной услуги содействия гражданам в поиске подходящей работы
Схема "Подработка"
