Кадры для инвестпроектов

Редактировал(а) Мария Дужая 2025/11/21 17:48

Содержание раздела: 

Презентация "Как мы можем помочь подобрать работников для реализации инвестиционного проекта?"

Информационная карточка "Кадры для инвестпроектов"

Карточка "Инвестпроект"

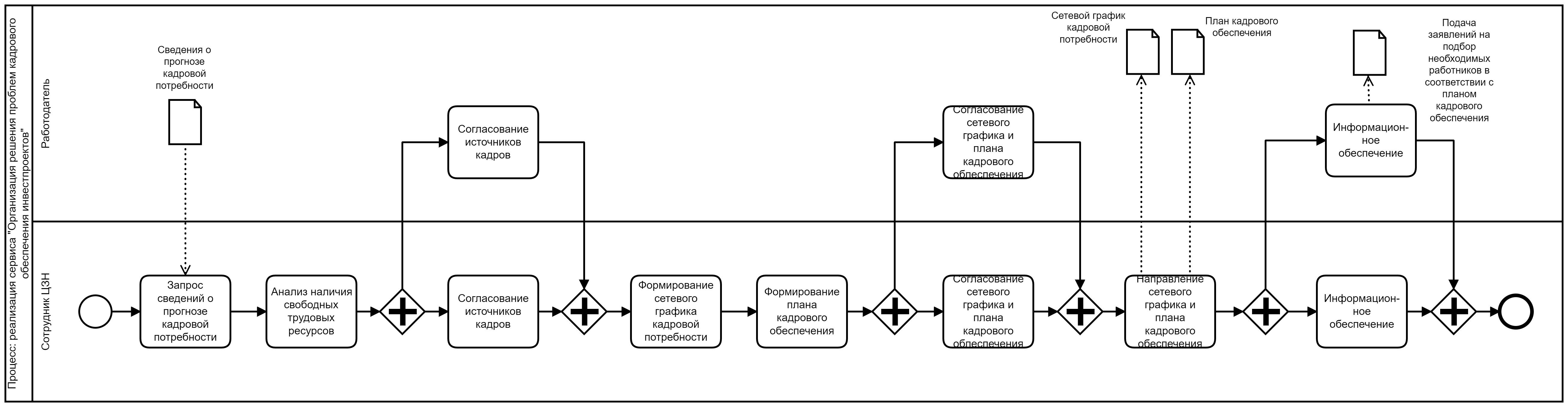
Рекомендуемый порядок реализации сервиса «Кадры для инвестпроектов»

Схема "Инвестпроект"

Схема Инвестпроект.png

Технокарта для инвестпроектов

Скачать файл Excel